Craft a Sample Notice to Landlord When Moving Out in 4 Steps
Introduction
Moving out can be a complex process, especially when it comes to navigating lease agreements and effectively communicating with landlords. A well-crafted notice to vacate is not merely a formality; it’s a vital step that protects a tenant's rights and facilitates a seamless transition. Yet, many renters remain uncertain about the specific requirements and best practices for drafting this essential document.
What key elements must be included to prevent disputes and ensure compliance with local regulations?
Review Your Lease Agreement
Before you embark on your move-out process, it’s crucial to thoroughly examine your rental agreement. Here are some key aspects to pay attention to:
- Notice Period: Most leases require a written notice to vacate, typically ranging from 30 to 60 days before your intended move-out date. Verify the specific notice period in your rental agreement to ensure compliance.
- Conditions for Termination: Familiarize yourself with any conditions that must be met before terminating the contract, such as specific cleaning tasks or necessary repairs. Be aware that outdated rental agreements can lead to disputes or legal challenges, so ensure your contract aligns with current laws.
- Deposit Return Policy: Review the terms regarding your security deposit. Many rental agreements specify conditions under which the deposit may be retained, which is particularly significant given the recent changes to California law concerning security deposits. Starting January 1, 2026, property owners must also provide and maintain operational kitchen appliances, which may affect your rental conditions.
- Communication Method: Clarify how your sample notice to landlord moving out should be delivered-whether by mail, email, or in person-and identify the appropriate recipient.
- Recurring Fees: Ensure that your rental agreement includes a clear itemization of all recurring fees beyond base rent, as mandated by AB 747. This clarity will help you understand your total financial obligations.
By grasping these elements, you can navigate your move-out process with confidence and minimize potential disputes with your landlord.

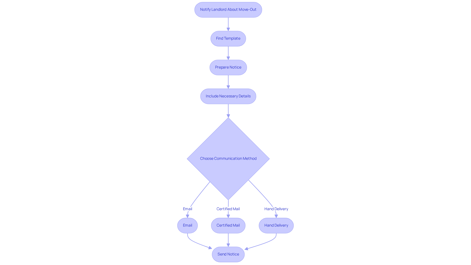
Draft Your Notice Letter
Once you’ve reviewed your lease agreement, it’s time to create your sample notice to landlord moving out. Here’s how to do it effectively:
- Header: Start with your name, address, and the date at the top of the letter.
- Recipient Information: Address the letter to your landlord or property manager, including their name and address.
- Subject Line: Clearly indicate the purpose of the letter, such as "Notice of Intent to Vacate."
- Body of the Letter:
- Begin with a polite greeting.
- In your sample notice to landlord moving out, clearly state your intention to vacate the property, including the exact move-out date, and ensure it aligns with the typical notice period of 30 to 90 days as outlined in your lease or local regulations.
- Include any relevant details, such as your forwarding address for the return of the security deposit.
- If appropriate, express gratitude for your time in the property.
- Consider requesting a final inspection to evaluate the property’s condition before your departure.
- Closing: Conclude with your name and contact information.
Here’s a straightforward template:
[Your Name] [Your Address] [City, State, Zip Code] [Date] [Landlord's Name] [Landlord's Address] [City, State, Zip Code] Subject: Notice of Intent to Vacate Dear [Landlord's Name], I am writing to formally notify you of my intent to vacate the premises located at [Rental Address] on [Move-Out Date]. Please send my security deposit to my forwarding address at [Your Forwarding Address]. Thank you for the opportunity to reside in your property. Sincerely, [Your Name] [Your Contact Information]By adhering to this structure, you ensure that your notice is both clear and professional, which is essential for maintaining a positive relationship with your landlord. Additionally, keep a copy of your notice and any related communication for your records, as this documentation can be crucial in case of disputes.

Prepare for Your Move
Preparation is essential for a successful move. Here are key steps to help you get ready:
- Create a Moving Checklist: Compile a detailed list of tasks to complete before moving day, including packing, cleaning, and notifying utility companies. Moving professionals emphasize the importance of checklists to streamline the process and avoid overlooking critical tasks.
- Schedule Utilities: Reach out to your utility providers to organize the disconnection of services at your current location and connection at your new location. It's advisable to schedule these changes at least one week in advance to ensure a seamless transition.
- Declutter: Assess your belongings and decide what to keep, donate, or discard. This not only simplifies packing but can also significantly reduce moving costs. For instance, decluttering can save you up to 40% on expenses, as demonstrated by a family in San Francisco who utilized rentable bins for their move.
- Pack Efficiently: Begin packing non-essential items well ahead of time. Use sturdy boxes and label them clearly with their contents and the designated room. Packing strategies, such as using dish barrels for fragile items and vacuum-sealing clothes, can maximize space and organization.
- Arrange for Moving Help: Whether hiring professional movers or enlisting friends, ensure you have assistance lined up for moving day. Labor-only services can be a cost-effective option, saving you 30-50% compared to full-service moving. Note that labor costs have increased by 10% due to demand in urban areas, so budgeting is crucial.
- Notify Important Parties: Inform your bank, employer, and any subscription services of your change of location. Updating your address with these entities within one week after moving is crucial to avoid service disruptions. Additionally, remember to provide a sample notice to landlord moving out at least 30 days in advance to comply with lease agreements.
- Consider Moving Insurance: Protect your belongings during the move by considering moving insurance. This provides peace of mind and safeguards against potential loss or damage.
By following these steps, you can minimize last-minute stress and ensure a smooth transition to your new home.

Use a Notice Letter Template
Streamlining the process of notifying your property owner about your move-out is crucial, and a sample notice to landlord moving out can be immensely beneficial. It is essential to prepare a sample notice to landlord moving out, as most landlords require some form of written communication before you vacate. Here are valuable resources for finding customizable templates:
- Online Template Resources: Websites like UConn Off-Campus Housing and Redfin offer free templates that you can easily personalize with your information.
- Legal Document Services: Platforms such as LawDepot provide templates that comply with local regulations, ensuring your communication meets legal standards.
- Word Processing Software: Many word processors, including Microsoft Word and Google Docs, come equipped with built-in templates for correspondence letters that you can tailor to your needs.
Utilizing a sample notice to landlord moving out ensures that you include all necessary details, such as your name, address, intended move-out date, and any requests regarding your security deposit. It's vital to note that typical notification periods are generally 30 or 60 days, depending on your lease and local regulations. This method not only saves time but also reduces the risk of omitting critical information. If you choose to send your notice via email, ensure you obtain written confirmation from your property owner to have proof of receipt. Additionally, consider using certified mail for tracking purposes. Providing a forwarding address is equally important; statistics show that 40% of renters who paid a deposit reported receiving their entire deposit back, underscoring the necessity of informing your landlord where to send it.

Conclusion
Understanding how to notify a landlord when moving out is crucial for a seamless transition. A well-crafted, professional notice not only meets legal obligations but also fosters a positive relationship with the landlord. By adhering to the structured approach outlined here, individuals can effectively communicate their intentions and sidestep potential disputes.
Key steps include:
- Reviewing the lease agreement to confirm the notice period.
- Drafting a comprehensive notice letter that includes all necessary details.
- Preparing for the move by organizing tasks and notifying relevant parties.
Utilizing templates and resources can streamline this process, ensuring that no important information is overlooked.
Ultimately, investing time in understanding lease agreements and properly notifying landlords can lead to a successful moving experience. By being proactive and organized, individuals can reduce stress and ensure their move is not only efficient but also compliant with legal requirements. Embracing these practices will pave the way for a smooth transition into a new home.
Frequently Asked Questions
What should I do before starting the move-out process?
Before starting the move-out process, it is crucial to thoroughly review your rental agreement.
What is the typical notice period required to vacate a rental property?
Most leases require a written notice to vacate, typically ranging from 30 to 60 days before your intended move-out date. It is important to verify the specific notice period in your rental agreement.
What conditions must I be aware of before terminating my lease?
You should familiarize yourself with any conditions that must be met before terminating the contract, such as specific cleaning tasks or necessary repairs.
How can outdated rental agreements affect me?
Outdated rental agreements can lead to disputes or legal challenges, so it is important to ensure your contract aligns with current laws.
What should I know about the security deposit return policy?
You should review the terms regarding your security deposit, as many rental agreements specify conditions under which the deposit may be retained. Recent changes to California law also affect security deposits, including requirements for property owners to provide and maintain operational kitchen appliances starting January 1, 2026.
How should I deliver my notice to the landlord when moving out?
Clarify how your notice to the landlord should be delivered-whether by mail, email, or in person-and identify the appropriate recipient.
What are recurring fees, and why are they important?
Recurring fees are additional charges beyond the base rent that should be clearly itemized in your rental agreement, as mandated by AB 747. Understanding these fees is essential for knowing your total financial obligations.
List of Sources
- Review Your Lease Agreement
- New compliance forms for 2026 now available: Key updates tied to new laws (https://caanet.org/new-compliance-forms-for-2026-now-available-key-updates-tied-to-new-laws)
- 2026 California Rental Laws: What Los Angeles & Orange County Landlords Need to Know Now – TLD Law (https://tldlaw.com/2026-california-rental-laws-what-los-angeles-orange-county-landlords-need-to-know-now)
- Do Your Lease Agreements Still Comply with 2026 California Rental Laws? (https://alleastbayproperties.com/do-your-lease-agreements-still-comply-with-2026-california-rental-laws)
- Major California Rental Law Changes for 2026 - AOAUSA (https://aoausa.com/major-california-rental-law-changes-for-2026)
- Housing, Other California Law Changes In 2026 - Inland Counties Legal Services, Inc. (https://inlandlegal.org/impact-stories/housing-other-california-law-changes-in-2026)
- Draft Your Notice Letter
- How to Write a Move-Out Letter to Give Your Landlord Notice (https://zillow.com/learn/how-to-write-a-move-out-notice)
- How to Write a Notice to Vacate Letter (Free Template) (https://apartments.com/blog/notice-to-vacate-letter-template)
- Moving Out of Your Apartment? Here’s How to Write a Notice to Vacate Letter (https://redfin.com/blog/notice-to-vacate-letter-template)
- Notice to Vacate Letter: How to Write One (Templates & Tips) | SharedEasy (https://sharedeasy.club/notice-to-vacate-letter)
- How to Write a Notice to Vacate Letter (With Templates) (https://renthop.com/blog/notice-to-vacate-letter-templates)
- Prepare for Your Move
- consumeraffairs.com (https://consumeraffairs.com/movers/moving-checklist.html)
- Ultimate Guide to Apartment Moving in 2026: Tips, Costs, Checklist, an (https://caddymoving.com/blogs/caddy-shack-blog/ultimate-guide-to-apartment-moving-in-2026-tips-costs-checklist-and-pro-strategies)
- MetroWest Daily News: Local News, Politics & Sports in Framingham, MA (https://metrowestdailynews.com/press-release/story/493863/nor-cal-moving-services-releases-2026-guide-to-moving-in-the-bay-area-costs-timelines-and-what-to-expect)
- Moving Checklist – Tips for Moving (https://realestate.usnews.com/home-services/moving/moving-checklist)
- Use a Notice Letter Template
- How to Write a Notice to Vacate Letter (Free Template and Legal Requirements) (https://secondnature.com/blog/notice-to-vacate-letter-tenants)
- Moving Out of Your Apartment? Here’s How to Write a Notice to Vacate Letter (https://redfin.com/blog/notice-to-vacate-letter-template)
- How to Write a Move-Out Letter to Give Your Landlord Notice (https://zillow.com/learn/how-to-write-a-move-out-notice)
- How to write & send a notice to vacate [Free template] (https://stessa.com/blog/notice-to-vacate-rental-property)
- Notice to Vacate Letter (https://legaltemplates.net/form/notice-to-vacate)